文章来源公众号:生物力学仪器 作者:生物力学仪器
研究背景
干细胞样前体CD8+T细胞(Tstem-like, TSL)在免疫检查点治疗中起关键作用,能自我更新并分化为效应T细胞。
肿瘤引流淋巴结是TSL细胞持续产生和补充的重要场所。
PD-1通常被视为T细胞耗竭的标志,但其在TSL细胞维持中的作用尚不明确。
主要发现
1. TSL细胞在cDC1富集的微环境中聚集
使用3D多重免疫荧光成像技术,发现在tdLN中存在由cDC1细胞构成的抗原呈递微环境。
TCF-1+PD-1+SLAMF6+ TS L细胞在这些微环境中聚集,并持续接收TCR信号(如NFAT核转位)。
图1:三维多重组织成像揭示了胸导管淋巴结(tdLN)中的晚期抗原呈递微环境
2. 持续性抗原信号促进TSL细胞扩增与亲和力进化
与“持续抗原信号导致终末分化”的传统观点相反,持续性抗原信号反而促进TSL细胞的增殖与自我更新。
高亲和力TCR克隆在这些微环境中被选择性富集,形成“亲和力进化”。
图2:在tdLN中TCF-1+ TSL细胞的抗原驱动扩展和TCR亲和力进化。
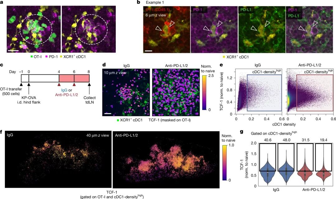
3. PD-1信号维持TSL细胞的干细胞特性
PD-1通过微调TCR信号强度,防止高亲和力TSL细胞过早分化为效应细胞或发生活化诱导死亡。
阻断PD-1/PD-L1/PD-L2信号会导致TSL细胞失去干细胞特性,TCF-1和SLAMF6表达下降,并诱发凋亡。
图3:PD-1信号维持并调控CD8+TCF-1*TSL细胞的细胞样状态。
4. PD-1阻断导致高亲和力TSL细胞丢失
在PD-1阻断后,高亲和力TSL细胞数量显著减少,T细胞克隆组成向低亲和力偏移。
即使停止治疗,高亲和力TSL细胞池也无法恢复,可能影响长期免疫记忆和再治疗疗效。
图4:PD-1检查点阻断破坏了高亲和力CD8+ TSL细胞的积累和存活。
实验方法亮点
3D组织成像与单细胞水平空间分析:实现对tdLN中数百万细胞的高分辨率空间表型分析。
TCR亲和力指数:通过Tetramer:CD3荧光强度比估算TCR亲和力。
cDC1细胞特异性清除:使用XCR1-DTR小鼠模型验证cDC1在TSL维持中的作用。
PD-1/PD-L1/PD-L2联合阻断:比较不同阻断策略对TSL细胞和肿瘤生长的影响。
临床意义
PD-1阻断治疗的双刃剑效应:
短期:促进效应T细胞扩增,抑制肿瘤生长。
长期:耗竭高亲和力TSL细胞,可能导致疗效下降和肿瘤复发。
治疗策略优化建议:
考虑部分阻断或剂量调整,以保留高亲和力TSL细胞。
联合治疗或间歇治疗可能有助于维持T细胞库的多样性与持久性。
结论
PD-1信号通路在调控T细胞亲和力选择与干细胞状态维持中扮演核心角色。PD-1并非单纯抑制T细胞功能,而是通过负反馈机制“校准”TCR信号,优化免疫应答质量。全面阻断PD-1可能破坏这一精细调控,导致高亲和力前体细胞的不可逆损失,影响长期抗肿瘤免疫记忆。
