本文来源于微信公众号:医药魔方Pro 作者:三巨木
如何让药物递送至目标细胞始终是医药行业面临的长期难题,患者常因此承受副作用与疗效不足的双重困扰。
现有药物递送载体存在诸多局限:脂质纳米颗粒可能引发免疫反应并在肝脏蓄积;病毒载体无法承载超大分子量的物质;膜穿透肽则可能对健康细胞造成损伤。
近日,Nature Biotechnology杂志上线的一篇论文显示,研究人员开发了一种名为ENTER(elastin-based nanoparticles for therapeutic delivery,基于弹性蛋白的治疗递送纳米颗粒)的新型递送系统,利用重组弹性蛋白样多肽(ELP)实现核酸和蛋白质的高效胞质递送。
通过四代(V1-V4)迭代设计,研究人员构建了融合阳离子内体逃逸肽(EEP)的ELP多嵌段蛋白聚合物。该系统在酸性内体环境中解体,通过质子海绵效应和膜破坏肽协同作用实现药物逃逸,克服了现有递送载体(如脂质纳米颗粒的肝蓄积、病毒载体的免疫原性等)的局限性。
来源:Nature Biotechnology
“既往基于多肽的递送技术未能彻底解决内体逃逸这个关键问题。RNA和蛋白质会在内体中被酶降解,DNA虽相对稳定却也无法发挥作用。这是首个能通过单一系统实现mRNA、siRNA、DNA及蛋白质等大分子药物递送,并系统性解决内体逃逸难题的技术。”论文共同第一作者Feyisayo Eweje表示。
研究团队聚焦于仿生合成材料——弹性蛋白样多肽(ELP),这种基于天然弹性蛋白的人工分子具有温度响应性自组装特性,能形成装载药物分子的纳米球。但既往ELP递送系统难以突破内体屏障,导致递送失败。
为此,团队设计出双重破解方案:首先在ELP中嵌入组氨酸。当内体酸化过程中氢离子泵入时,组氨酸如同海绵吸收质子,引发更多质子涌入导致内体膨胀。当pH值降至临界点,ELP结构开始解体。
此时需要第二重机制突破内体膜,研究人员引入内体逃逸肽(EEP),这类分子能有效破坏内体膜,但单独使用会损伤非靶细胞膜引发毒性。ENTER系统创新性地将自组装ELP与EEP结合:EEP与药物共同包裹于ELP外壳内,安全进入内体后,质子流冲破外壳释放EEP,精准刺穿内体膜释放药物。
图1. ENTER的设计
在基因工程改造的人类细胞系中,研究团队验证了ENTER的递送效能。装载Cre重组酶的ENTER成功触发细胞核内“终止开关”切除,使红色荧光蛋白高效表达。此外,当改用mRNA形式递送时,同样实现了基因重组效应,证明系统具有递送多样化载体的灵活性。
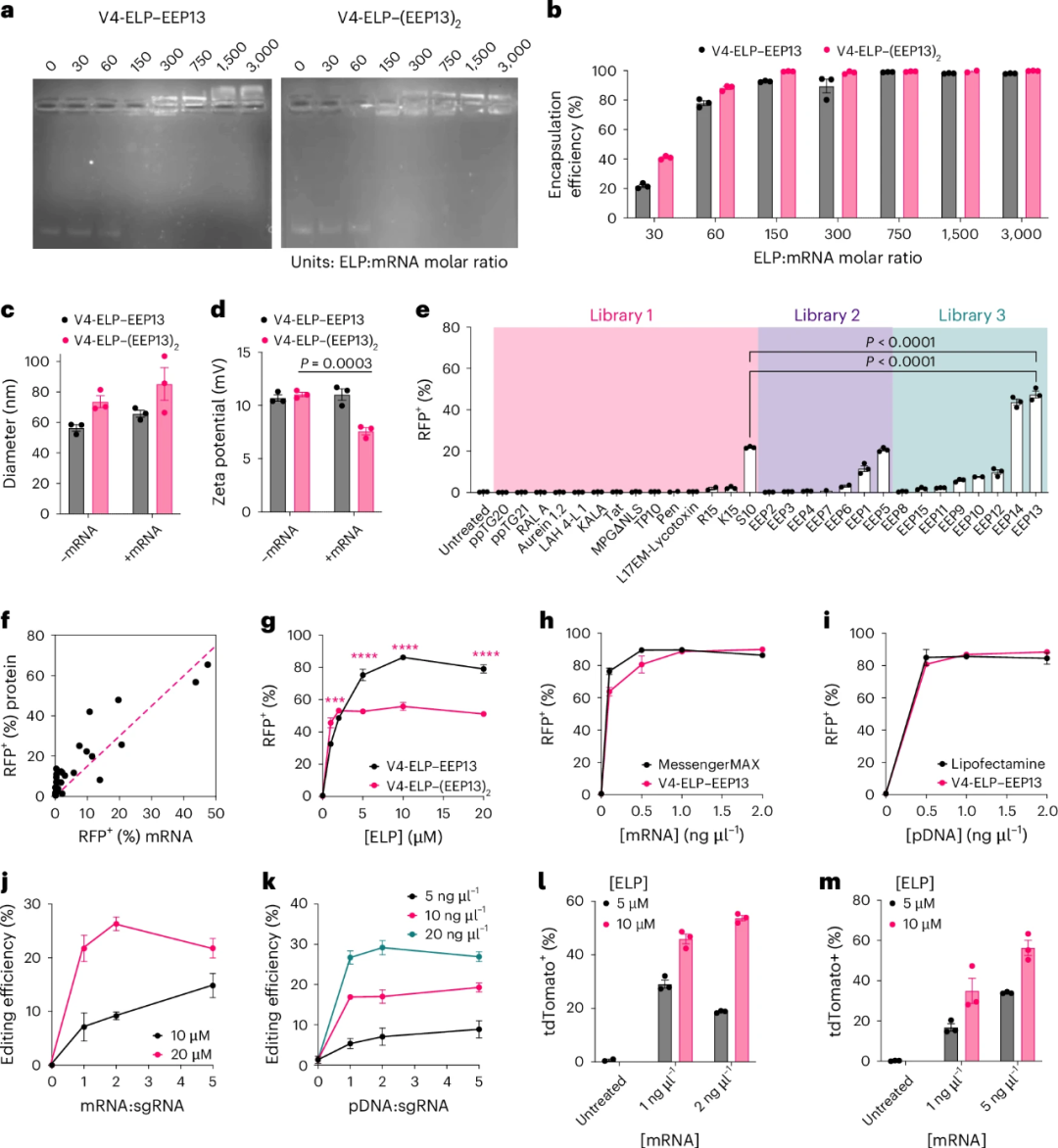
图2. ELP纳米颗粒对mRNA的络合和递送
通过机器学习筛选11000余种EEP,团队鉴定出性能优于传统S10肽的新型EEP——EEP13。在人类细胞系中,ELP-EEP13复合体将红色荧光蛋白表达提升约50%。作为概念验证,该复合体成功递送CRISPR-Cas9蛋白实现65%的基因编辑效率,递送腺嘌呤碱基编辑器更达83%效率。
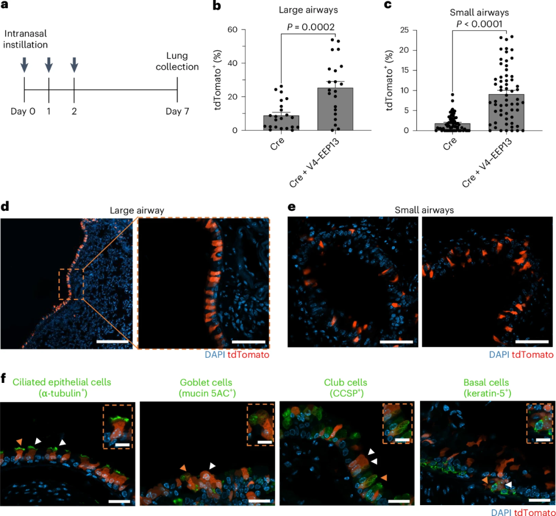
在动物实验中,增强版ENTER成功将Cre重组酶mRNA和蛋白递送至小鼠肺成纤维细胞、巨噬细胞、T细胞及造血干细胞等多种细胞类型,实现高效基因重组且无细胞毒性。尤其在小鼠气道细胞中完成基因组编辑,为呼吸系统疾病治疗带来新希望。
图3. ELP介导的体内Cre蛋白递送至支气管上皮
论文通讯作者之一Elliot L. Chaikof教授表示:“这项技术突破为基因治疗开辟了新天地。我们正在探索其在囊性纤维化、癌症免疫治疗等领域的应用前景。”据悉,该研究团队已着手推进临床转化研究,预计未来三年内启动首次人体试验。
