本文来源于微信公众: 曲别针在学医 作者: 曲别针
一、关键科学问题
CAR-T在实体瘤疗效受限,主要有两大核心障碍:一是免疫抑制性TME,它能够抑制CAR-T细胞浸润和效应功能,二是肿瘤抗原异质性,抗原表达不均一,以及治疗中抗原丢失导致免疫逃逸。
他们用的递送载体是细菌外膜囊泡(OMVs)。
OMV是革兰氏阴性菌在生长过程中自发分泌的纳米级囊泡结构,这是一种天然的佐剂,具有强效激活能力。并且OMV是一个理想的纳米载体,能够保证递送的药物不被降解,且OMV具有强大的肿瘤靶向性。
他们开发了基于OMVs的BROAD-CAR平台,同时解决TME抑制和抗原异质性两大难题.
二、内容
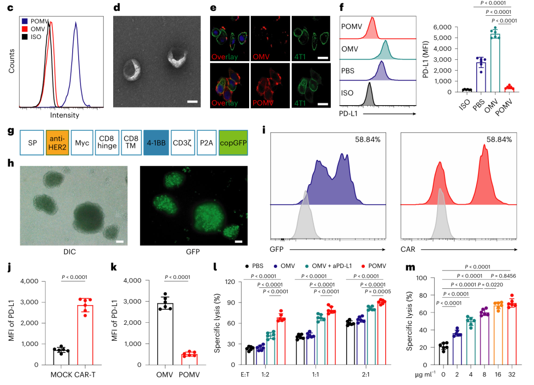
PD-L1靶向OMVs的制备
他们从基因工程中改造的大肠杆菌(表达aPD-L1 scFv)中提取OMVs,通过电穿孔法将编码HER2 ECD的质粒载入OMVs。
在这里,POMVs具有两个作用。首先是OMVs通过激活先天免疫和阻断PD-1/PD-L1轴重塑TME,增强CAR-T细胞浸润和效应功能。其次,OMV可以将HER2编码质粒递送至抗原阴性肿瘤细胞,使其膜表面表达HER2,从而被抗HER2 CAR-T细胞识别杀伤。
接着,就是检测POMVs的功能。
流式细胞术分析发现aPD-L1 scFv成功表达在OMV表面。对POMVs进行共聚焦荧光成像,发现POMVs相比普通OMVs显示出更强的肿瘤细胞靶向结合能力(红色信号与绿色膜共定位),证明aPD-L1 scFv的靶向功能。
POMVs体外增强CAR-T细胞功能
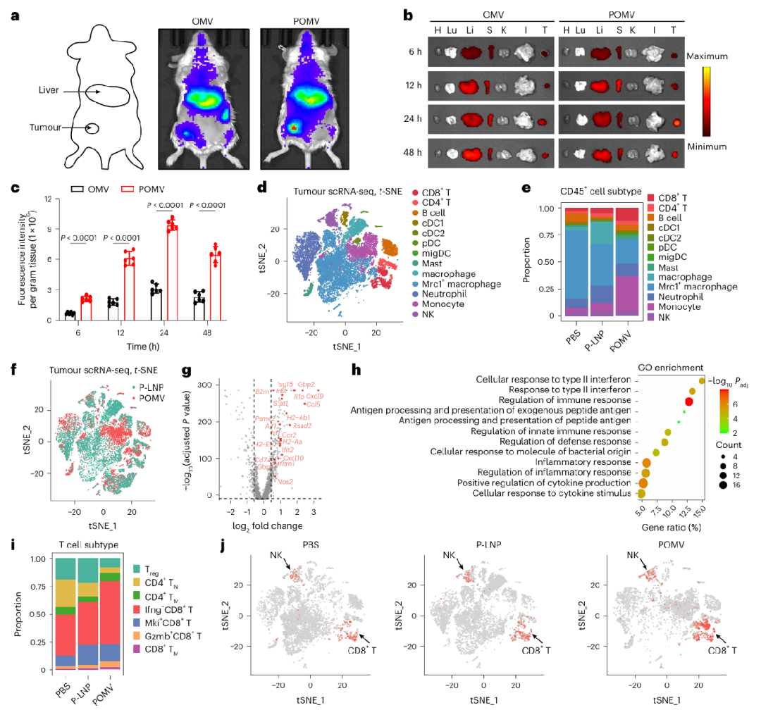
在POMVs体内肿瘤靶向性的活体成像(IVIS)中,发现POMVs和OMVs均能在肿瘤组织显著富集,但POMVs的荧光信号更强,表明aPD-L1 scFv修饰增强了肿瘤靶向能力。安全性也较好,具有优越的肿瘤靶向效率。
在单细胞转录图谱中,鉴定出POMV处理组中CD8+ T细胞簇和单核细胞群体显著增加,表明其能有效重塑免疫细胞浸润格局。
为了对比OMV载体和LNP载体的不同之处,他们做了POMV和P-LNP的对比。在差异基因GO富集分析中,发现富集到“抗原加工与呈递”、“对II型干扰素的细胞响应”、“先天免疫应答调控”等条目,证实POMVs从功能层面系统性激活抗肿瘤免疫。
POMVs在异质性实体瘤中的疗效
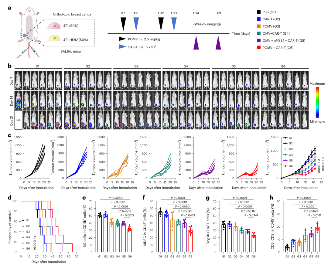
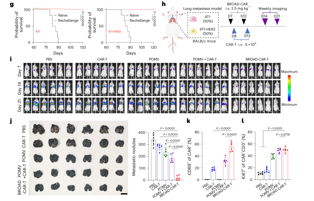
数据量大的嘞。他们建立了异质性4T1乳腺癌模型:50%HER2阳性细胞+50%野生型细胞混合,原位接种。
在活体发光成像中,他们发现POMVs+CAR-T组肿瘤信号最弱,几乎消失,而单独CAR-T或OMVs+CAR-T组信号持续存在。这证明了POMVs显著增强CAR-T的体内抗肿瘤效果。
在治疗进行至21天时,他们检测了肿瘤微环境中的免疫细胞组成情况。发现POMVs显著降低M2型巨噬细胞,降低MDSC,降低Treg浸润,增加肿瘤内CD8+效应T细胞浸润,改善免疫效应。
在此过程中呢,可以看到,在肿瘤生长曲线中,肿瘤是持续生长的。也就是说,POMVs虽然显著增强CAR-T疗效,但无法完全控制异质性肿瘤。因为会出现抗原阴性细胞的免疫逃逸。
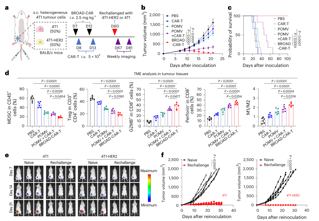
BROAD-CAR平台赋予CAR-T识别靶向抗原阴性肿瘤的能力
其实这个说法很标题党,应该描述成CAR-T给肿瘤细胞贴抗原标签。这里采用的是HER2的标签。
POMVs特异性靶向肿瘤细胞,使它递送编码HER2 ECD的质粒,而肿瘤细胞表面瞬时表达HER2抗原,激活抗HER2 CAR-T细胞,从而实现肿瘤杀伤的功能。他们把这个平台命名为BROAD-CAR。
给模型小鼠皮下接种混合4T1肿瘤细胞(50% HER2阳性 + 50%野生型)。他们的实验组BROAD-CAR-T组,肿瘤体积几乎为零,说明能够完全控制肿瘤生长。
在TME的免疫细胞浸润分析中,他们发现BROAD-CAR-T通过POMV免疫重塑+CAR-T杀伤的机制系统性改善TME。
做肺部转移灶,肺转移结节统计中,发现BROAD-CAR平台对转移性肿瘤具有强大的抗转移活性。这个系统不仅激活CAR-T,还激发内源性抗肿瘤T细胞应答,有一个表位扩散机制。
三、总结
本文鉴定了OMV作为兼具肿瘤靶向性、免疫佐剂活性和核酸递送能力,他们说这个OMV是优于LNPs的。并且他们构建的BROAD-CAR平台能够赋予CAR-T识别靶向抗原阴性肿瘤的能力,这算是很大的一个创新点。








