本文来源于微信公众:CGT未来 作者:细胞也迷茫
靶向脂质纳米颗粒(tLNPs)能够实现高效地将mRNA递送至T细胞,从而在体内直接生成CAR-T细胞,而无需进行体外操作。这一策略在心脏纤维化、癌症和自身免疫性疾病等的临床前研究中显示出良好的治疗效果。尽管在不同研究中针对T细胞表面受体(如 CD2、CD4、CD5、CD7、CD8 或 CD4/8 双靶向组合)的tLNP介导的体内CAR-T细胞表现出不同的效率和性能,但这些差异背后的机制仍不清楚。
近日,来自宾夕法尼亚大学的研究团队,在bioRxiv上发表了文章“Rapid receptor internalization potentiates CD7-targeted lipid nanoparticles for efficient mRNA delivery to T cells and in vivo CAR T-cell engineering”。文章系统比较了多种靶向分子(如CD2、CD4、CD5、CD7、CD8)的tLNP递送效率,揭示了影响mRNA递送效率的关键机制,并明确了靶向CD7的tLNP在体内外均具有最高的递送效率和功能性CAR-T细胞生成能力。

研究内容
1、tLNP递送效率的系统比较
系统比较tLNP靶向不同T细胞表面受体(CD2、CD4、CD5、CD7、CD8和CD4/8组合)的mRNA递送效率,明确哪种靶向分子最优。

使用ZsGreen报告基因mRNA作为tLNP的负载物,在人类T细胞中进行递送实验,靶向CD7的tLNP在CD4⁺和CD8⁺ T细胞中均表现出最高的递送效率和蛋白表达水平,aCD7/tLNP的ZsGreen阳性率高达76.4%,显著优于其他靶向分子。
2、受体内化能力决定tLNP递送效率
为了探讨递送效率差异背后的机制,研究比较了不同受体的表达量和内化能力。

使用公开的转录组数据和流式细胞术分析T细胞表面受体(CD2、CD4、CD5、CD7、CD8)的表达水平,CD2的表达量最高,是CD7和CD5的5倍,但CD2的mRNA递送效率远低于CD7和CD5。
使用IncuCyte® Fabfluor-pH抗体标记系统,定量分析抗体-受体复合物的内化动力学,CD7的抗体-受体复合物内化能力最强,显著高于CD5和CD2。CD7的内化能力与抗体克隆无关,是受体的固有特性。
3、 tLNP在PBMC中的递送效率
在PBMC中评估tLNP(靶向CD2、CD4、CD5、CD7、CD8或CD4/8组合)对T细胞的mRNA递送效率。

使用流式细胞术分析ZsGreen在不同免疫细胞亚群(T细胞、B细胞、单核细胞和NK细胞)中的表达。aCD7/tLNP在PBMC中仍表现出最高的T细胞递送效率,单核细胞在所有tLNP处理组中均显示较高的ZsGreen阳性率,而B细胞几乎没有ZsGreen表达,NK细胞在aCD7/tLNP处理下显示出较高的ZsGreen阳性率,符合CD7在NK细胞中的高表达水平。
4、 tLNP的体内CAR T细胞生成

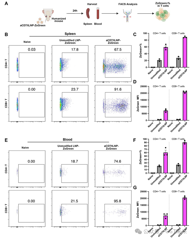
使用人源化小鼠模型(PBMC-NSG小鼠),通过尾静脉注射aCD7/tLNP-ZsGreen,评估mRNA递送效率。在脾脏T细胞中,aCD7/tLNP处理后CD4⁺和CD8⁺ T细胞的ZsGreen阳性率分别为59.3%和88.7%,在外周血T细胞中,ZsGreen阳性率与脾脏中的结果相似,CD8⁺ T细胞的ZsGreen表达水平显著高于CD4⁺ T细胞,这与CD8⁺ T细胞表面更高的CD7表达量一致。

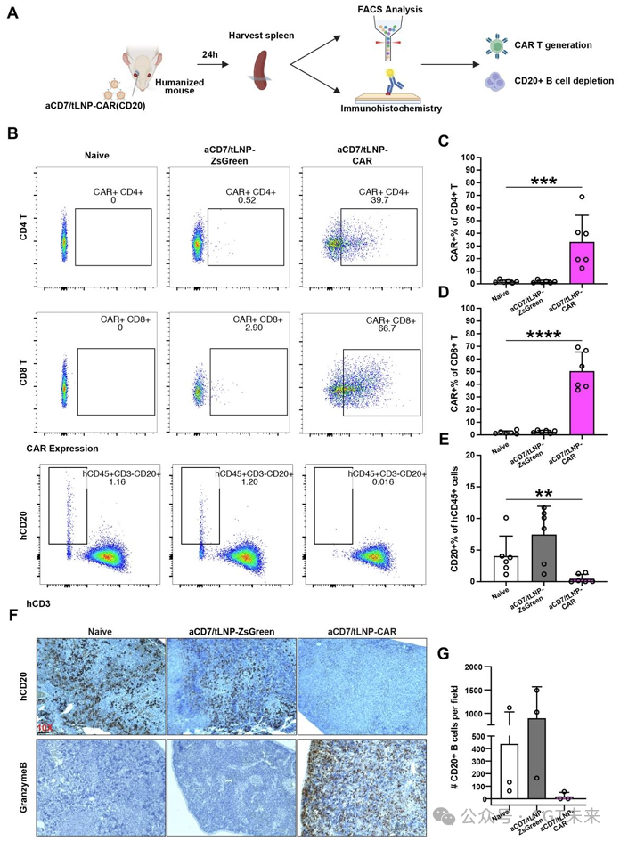
在PBMC-NSG人源化小鼠中,通过尾静脉注射aCD7/tLNP-CAR mRNA,评估CAR T细胞生成和B细胞清除效果。aCD7/tLNP-CAR处理后,CD4⁺和CD8⁺ T细胞的CAR表达率分别为33.3%和50.6%,显著高于靶向CD2的tLNP。aCD7/tLNP-CAR处理的小鼠脾脏中,CD20⁺ B细胞比例显著降低,仅为0.5%,相比对照组(4.1%-7.5%)减少了90%以上。免疫组织化学显示,aCD7/tLNP-CAR处理的小鼠脾脏中CD20⁺ B细胞几乎完全清除,同时观察到Granzyme B的强阳性染色,表明CAR T细胞具有强大的细胞毒性活性。
总结
这项研究为基于tLNP的体内CAR-T细胞疗法提供了重要的理论依据:优先选择内化快速的受体,如CD7,而非丰度高的。CD7之所以是最优的靶向受体,主要基于以下几点:
内化能力最强:CD7的抗体-受体复合物内化能力显著优于其他受体,是tLNP递送效率的关键决定因素。
广泛表达:CD7在CD4⁺ T细胞、CD8⁺ T细胞和NK细胞中均有高表达,覆盖了更多的免疫细胞类型。
体内外表现优异:无论在体外T细胞实验、PBMC实验,还是人源化小鼠模型中,aCD7/tLNP均表现出最优的mRNA递送效率。
功能性强:通过aCD7/tLNP生成的CAR T细胞具有强大的抗原特异性杀伤能力,能够高效清除靶向细胞。
