本文来源于微信公众: 生物研发笔记 作者:老周
IL-9R CAR-T
不久前,《Immunity》在同一天上线了两篇有关IL-9信号通路增强CAR-T疗效的文章,通讯作者分别是CAR-T之父Carl H. June和Anusha Kalbasi。有意思的是,早在2022年,两人就已经合作在《Nature》上发表了一篇《利用合成IL-9受体增强过继性细胞疗法》的文章,今天我们就一起打包学习一下吧。
01
研究背景与问题
过继性细胞疗法,如CAR-T、TCR-T,虽然已经在血液瘤领域取得了显著效果,但在治疗实体瘤时疗效有限。主要障碍包括:
(1)免疫抑制性的肿瘤微环境(TME):导致CAR-T细胞难以浸润和存活
(2)体内扩增和持久性差:输入的T细胞在体内难以有效扩增和长期存活。
(3)T细胞功能耗竭:即使T细胞能够扩增,也容易产生终末分化和功能失调。
(4)对预处理化疗的依赖:通常需要先进行淋巴清除化疗(一种有毒性的方案,限制了患者适用性)来为输入的T细胞创造“空间”和细胞因子环境。
02
正交嵌合IL-9受体 CAR-T
过继性T细胞疗法需要“清淋”的一个主要原因是为输入的T细胞创造生长的空间,避免宿主细胞过度消耗IL-2等细胞因子。如果设计一种细胞因子,能特异性识别并促进过继性T细胞的生长就能略过“清淋”这一有害预处理,这即是正交受体的概念。
设计原理:
2022年,研究团队设计了一种全新的合成细胞因子受体系统,即正交合IL-9受体,把正交IL-2受体(o2R)的胞外域(ECD,负责与配体结合)与共同γ链细胞因子受体(如IL-4R, IL-7R, IL-9R, IL-21R)的胞内域(ICD,负责信号传导)进行融合。这样,改造后的T细胞表达的嵌合受体只能被相应改造的正交IL-2(oIL-2)激活,而不会被体内的天然IL-2激活,实现了对输入T细胞的“选择性”调控。

主要发现:
该研究发现,在测试的多种嵌合受体中, o9R(oIL-2R ECD + IL-9R ICD)T细胞表现尤为突出。它能够同时激活STAT1、STAT3和STAT5信号通路,这是一种独特的信号组合,使T细胞表现出更好的抗肿瘤特性:
(1)获得干细胞记忆T细胞(Tscm)表型:o9R信号诱导T细胞高表达CD62L、CD95(Fas)和Sca-1等Tscm细胞的标志,这类细胞具有更强的自我更新能力和持久抗肿瘤活性。
(2)增殖较少但功能更强:o9R T细胞体外增殖能力弱于o2R T细胞,但其杀伤活性和干扰素-γ(IFN-γ)的产生能力更强。
(3)独特的转录组特征:o9R信号赋予了T细胞一种“混合”表型,同时激活了与干细胞特性和效应功能/激活相关的基因,并下调了与T细胞功能障碍相关的基因(如Nr4a1, Tox)。这使其既能保持“年轻”状态,又具备强大的即时杀伤能力。
在胰腺癌模型中,研究采用了瘤内注射表达oIL-2的腺病毒(Ad-oIL-2)的方式,将细胞因子信号限制在肿瘤局部。CAR-o9R T细胞联合Ad-oIL-2展现了强大的抗肿瘤活性,即使在无预处理化疗的小鼠中也能引发相当比例的肿瘤完全消退,效果显著优于CAR-o2R T细胞。
在人类T细胞中,ho9R信号同样能诱导出Tscm表型。在经过多次肿瘤抗原反复刺激后,ho9R T细胞比ho2R T细胞能更好地维持干细胞特性,并产生更多细胞因子(如IFN-γ, TNF, IL-2),表现出更强的“多功能性”和持续杀伤能力。
03
天然IL-R受体 CAR-T
理论基础:
与传统IL-2R、IL-15R、IL-21R等共同γ链细胞因子受体在体内广泛表达不同,IL-9R在正常组织(包括T细胞)中表达水平极低,这使其成为一个天然的正交型受体,更安全、更具靶向性

设计策略及原理:
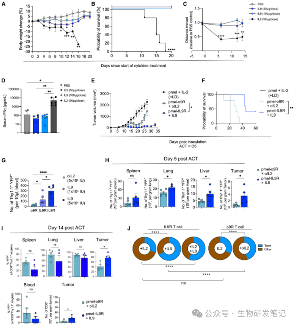
以此发现为基础,两个研究团队分别将天然的IL-9R表达在肿瘤特异性的T细胞上(CAR-T,TCR-T),构造出CAR/TCR-IL9R T细胞。瘤内注射编码IL-9的腺病毒(Ad-IL-9)在肿瘤局部提供IL-9信号,或与重组表达的IL-9联合给药,能选择性激活并增强CAR-IL9R T细胞的功能。

Carl H June研究组主要发现:
● 卓越的抗肿瘤效果
(1)高效低剂量:极低剂量(低至3万个细胞)的CAR-IL9R T细胞联合Ad-IL-9,就能实现肿瘤的完全消退,其效果远优于需要百万级细胞量的传统CAR-T细胞。这大大降低了治疗所需的细胞剂量
(2)长期持久性与免疫记忆:在肿瘤被清除后,这些小鼠能够抵抗新一轮的肿瘤攻击,表明CAR-IL9R T细胞在体内形成了长期免疫记忆。(3)增强的肿瘤浸润与持久性:CAR-IL9R T细胞在血液和肿瘤中的扩增能力更强,存活时间更长(可达10周)。

● 优秀的抗衰竭能力
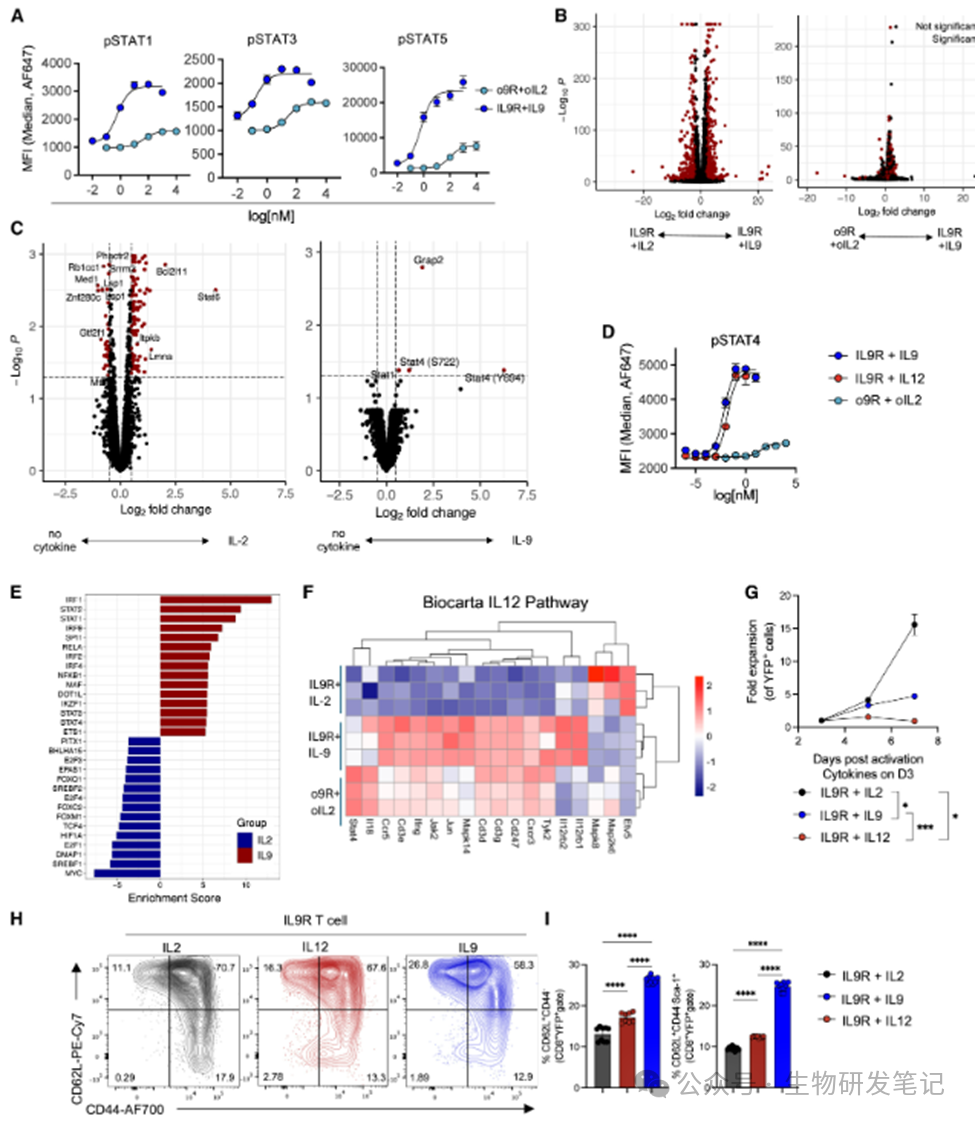
研究团队利用单细胞RNA测序(scRNA-seq)等先进技术解析了IL-9信号如何重编程CAR-T细胞:
对CD8+ T细胞:IL-9信号能引导细胞朝向中央记忆和效应状态分化,同时远离终末耗竭状态。这使得CD8+ CAR-T细胞既能保持“年轻”、可长期存活的干细胞样特性,又具备强大的即时杀伤能力。RNA速度分析预测,IL-9处理的细胞会向功能状态演进,而对照组细胞则走向耗竭。
对CD4+ T细胞:IL-9信号促进其向具有增殖能力的效应状态发展,并偏向于产生抗肿瘤相关的Th1和Th9细胞亚型,这些细胞能分泌大量IFN-γ和TNF-α等关键抗肿瘤细胞因子。

● 抗原压力下维持CAR-T细胞功能
在体外模拟肿瘤微环境的持续抗原刺激实验中,IL-9信号帮助CAR-T细胞:
(1)维持表面CAR的表达:避免因抗原刺激导致的CAR分子丢失。
(2)保持CD4+和CD8+亚群的平衡。
(3)保留早期记忆表型,并表现出更强的细胞因子分泌和肿瘤杀伤能力

● STAT4介导的信号机制
研究发现,IL-9信号不仅能激活经典的STAT3和STAT5通路,还意外地、强效地激活了STAT4。STAT4传统上被认为是IL-12信号的关键介质,与Th1细胞分化和IFN-γ产生密切相关。通过CRISPR-Cas9技术敲除STAT4基因证实,STAT4是IL-9信号发挥增强作用(尤其是诱导IFN-γ产生)的关键分子。这表明IL-9通过激活STAT4,赋予了CAR-T细胞更优越的功能特性。

Anusha Kalbasi研究团队主要发现:
● 与Carl H June研究组的发现类似,Kalbasi团队也独立证明了工程化CAR/TCR-IL9R T细胞具有高效的抗肿瘤效果,能增强扩增与肿瘤浸润,同样地能诱导干细胞记忆T细胞(Tscm)表型--更强的正我更新能力与抗肿瘤活性。

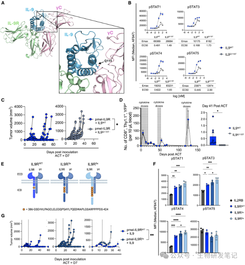
● 机制研究发现,IL-9R信号能激活独特的STAT蛋白组合,除了已知的STAT1、STAT3和STAT5,还能强效激活STAT4,这就使IL-9信号具备了多种细胞因子的优点,即IL-12的效应功能(通过STAT4)、IL-2的增殖能力(通过STAT5)以及IL-21等的干细胞特性维持能力(通过STAT3),这种独特的混合信号优势是其赋予CAR-T卓越疗效的基础。

● 不同的是,该研究组又进一步深入探究了IL-9R信号强度与抗肿瘤效果之间的关系,发现了“金发姑娘原则(Goldilocks Principle)”,即IL-9R的信号强度存在一个最适窗口,过弱或过强的信号都会损害疗效。
研究团队通过结构生物学指导,对IL-9或IL-9R进行改造,分别削弱(如IL-9Q115T突变)或增强(如IL-9R3x/5x突变)其信号。结果表明,无论是信号减弱还是过度增强,都会削弱T细胞的抗肿瘤效果。这说明天然的IL-9/IL-9R信号强度本身就处于一个最优区间。

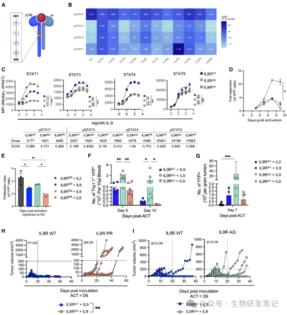
● 更进一步地,研究团队发现STAT1作为T细胞命运的“调节器”。通过精细设计IL-9R胞内域的单个氨基酸突变,研究团队成功“偏置”了其激活的STAT信号组合,特别是调控了STAT1的激活水平,发现:
(1)高pSTAT1(IL-9RPR突变):驱动T细胞向终末效应细胞分化,增殖能力差,抗肿瘤效果不佳。
(2)低pSTAT1(IL-9RAQ突变):促使T细胞维持干细胞样和记忆性状态,体内扩增能力极强,但效应功能稍弱。
(3)中等pSTAT1(野生型IL-9R):使T细胞处于最佳平衡状态,同时具备强大的效应功能和持久的记忆潜力,因此抗肿瘤效果最好。

04
总结与意义
两项研究相互印证又相互补充,系统性地将IL-9/IL-9R从一个相对“冷门”的细胞因子对,提升为下一代过继性T细胞疗法,特别是实体瘤治疗领域的一个极具前景的核心武器,是对抗实体瘤的一项突破性进展。它们从概念提出、机制深化到临床转化前景,构成了一个完整的研究体系,深化了我们对如何通过重编程细胞因子信号来优化T细胞命运的理解,为未来开发更智能、更有效的癌症免疫疗法指明了方向。
(1)实体瘤治疗新策略:首次将IL-9/IL-9R作为天然的“正交”系统用于增强工程化T细胞疗法,为克服实体瘤治疗障碍提供了强大、安全的新工具。
(2)阐明新机制:揭示了IL-9R信号意外激活STAT4这一全新机制,并阐明其通过最优的STAT信号强度和平衡(特别是STAT1的调节作用)来重编程T细胞命运,使其获得“超级”抗肿瘤能力。
(3)临床转化潜力:该策略在多种临床前模型中均显示卓越疗效,且采用临床可行的系统给药方式,为开发下一代针对实体瘤的T细胞疗法铺平了道路。
