文章来源公众号:Bloki 作者:bloki
分享一篇三特异性抗体的文章,靶向肿瘤抗原、CD3、PD-L1,具体内容如下:
公开的各种肿瘤单细胞测序数据,把淋巴细胞“拉出来”看,不同肿瘤CD8 Tex浸润情况不同
TCGA数据库中看不同肿瘤T细胞浸润情况
肿瘤部位T细胞功能性打分情况
取肿瘤部位CD8 T细胞,体外激活,有的肿瘤CD8 T可响应激活,有的响应差
空间组学数据,肿瘤部位T细胞功能性和PD-L1(CD274正相关),和肿瘤抗原(CD276)负相关
各种肿瘤表达B7H3
设计三特异性抗体:“拉”肿瘤抗原B7H3、CD3、PD-L1;Fc段突变,不结合Fc受体;还做了不结合PD-L1的双特异性抗体
三特异性抗体结合B7H3、CD3、PD-L1
三特异性抗体不结合小鼠的B7H3、PD-L1,结合人的B7H3、PD-L1
三特异性抗体高效介导PBMC杀靶细胞
三特异性抗体高效介导PBMC杀病人源肿瘤细胞,介导T细胞激活、增殖、生成颗粒酶B、IFNr、分化
三特异性抗体只介导杀表达肿瘤抗原B7H3的细胞,不介导杀只表达PD-L1的细胞;杀靶细胞不依赖PD-L1
三特异性抗体介导杀病人源肿瘤细胞
三特异性抗体调动T细胞:激活、增殖、生成颗粒酶B、TNF、IFNr
另一病人源肿瘤样品,三特异性抗体调动T细胞、杀肿瘤细胞
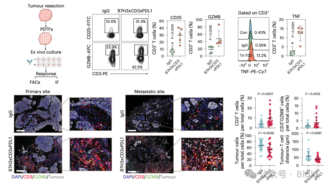
病人源肿瘤块上,三特异性抗体调动T细胞、杀肿瘤细胞
三特异性抗体稳定性数据
三特异性抗体药代动力学数据
人源化小鼠上,三特异性抗体抑制肿瘤生长
三特异性抗体安全性
取肿瘤组织,bulk测序,三特异性抗体调动肿瘤免疫
三特异性抗体促进干性、记忆基因表达
病人源肿瘤细胞上,三特异性抗体调动T细胞、杀肿瘤细胞的效果优于双特异性抗体和PD-L1单抗联用
三特异性抗体介导肿瘤细胞凋亡的效果优于双特异性抗体和PD-L1单抗联用
三特异性抗体+PBMC杀肿瘤细胞的效果优于三特异性抗体+T细胞,暗示PBMC中其他细胞有助力作用
换肿瘤抗原,仍然是三特异性抗体+PBMC杀肿瘤细胞的效果优于三特异性抗体+T细胞,再次暗示PBMC中其他细胞有助力作用
