文章来源公众号:EarlyBio 作者:小北
2025 年 9 月 17 日,首次使用 mRNA-LNP 的 in vivo CAR-T临床研究结果在NEJM发表(In Vivo CD19 CAR T-Cell Therapy for Refractory Systemic Lupus Erythematosus),初步实现了LNP途径的人体概念验证;
图.2025 年 9 月 17 日NEJM
这里分享一篇靶向CD3/CD7的tLNP in vivo CAR-T验证思路和内容:
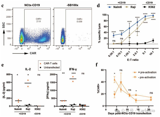
1.首先是转染效率,对比了静息状态和预激活状态T细胞的转染情况,结果是双靶向tLNP-CD7/CD3在静息T细胞和预激活T细胞中均表现出最高的转染效率(这里发现虽然tLNP-CD7无法促进mcDNA递送至静息T细胞,但它能够高效转染激活T细胞,比tLNP-CD3还高);
图1.转染效率对比
2.其次是靶向效应,看下靶向T细胞的特异性(c图显示所有PBMC里T细胞的摄取明显升高,d图显示单独的CD3 靶向明显不如增加CD7的表达特异性强);这里关注到非靶向LNP在各个PBMC亚群中也有摄取和mRNA表达,还有在LNP中靶向CD7的同时也增强了NK细胞的摄取和mRNA表达;
图2.靶向对比
3.基于上面的基础,作者开发了共同递送编码CAR的mcDNA和SB100x转座酶mRNA,实现稳定的体内CAR-T工程;
图3.设计成品展示
4.接下来就是测试产品的表达稳定性,杀伤及效靶比,作者开发了共同递送编码CAR的mcDNA和SB100x转座酶mRNA,实现稳定的体内CAR-T表达及杀伤;
图4.产品体外测试
5.动物实验部分作者使用了人源化小鼠肿瘤模型(Nalm6-luci肿瘤细胞);药效测试时提前一周接种肿瘤细胞(接种量是5×10^5),48h后进行PBMC移植(人源化5×10^6),5天后进行静脉给药(模型的给药窗口4周左右,给药组有1只17天死于麻醉,实验人员也不想呀),给药后21天外周血CART达到峰值,终点时骨髓和脾脏均有24%的表达量,肿瘤抑制作用明显。
在做剂量探索时先提前11天进行人源化接种(PBMC移植5×10^6),注射前8天接种肿瘤细胞(接种量是5×10^5)(这点改动值得讨论,细心的读者能发现),低剂量探索发现40 µg/kg或(4 µg/kg)依然能对肿瘤细胞有抑制作用,其中40ug/kg抑制作用更明显。
作者补充材料中也做了双靶点CD19 和 CD22 CAR(NCtx-dual)的研究和小鼠模型测试,均能展现出明显的肿瘤抑制作用;50 µg/kg 剂量的 NCtx-dual 外周血CART细胞增殖达50,000 /µL;
图5.产品体内测试
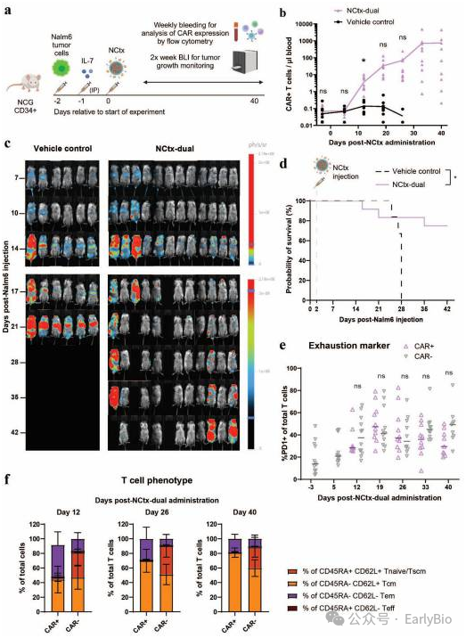
6.为了更进一步模拟人体环境,作者使用了人类 CD34+ 造血干细胞移植的 NCG 小鼠模型 (NCG-His);该模型更贴合人类免疫细胞群的发育,且不会像在 PBMC 移植小鼠中那样快速发生GVHD。
这次直接测试双靶点CD19 和 CD22 CAR(NCtx-dual)剂量50 µg/kg,给药前2天接种肿瘤细胞(接种量是5×10^5),24h后进行 200 ng IL-7腹腔注射。
治疗组共12只小鼠,至给药后42天有7只完全缓解,而对照组动物均在Day28天死亡;
这次作者检测了T细胞(PD-1的表达,未发现明显的 CAR T 细胞耗竭迹象;基于CD45RA 和 CD62L表达的 T 细胞分化分析显示到第40天转变为分化程度更低更有利于完全缓解和持久性的TCM表型。
图6.产品体内测试Plus
