文章来源公众号:课题指南针 作者:课题指南针
目前肿瘤免疫是热门研究方向,但是研究来研究去可能就那几个关键的通路和靶点,那么如何发现新靶点呢?一起来看下这篇最新的Nature文章是如何从0到1发现肿瘤免疫新靶点,并通过药物筛选与合成新的靶点小分子抑制剂进行临床转化:NNMT inhibition in cancer-associated fibroblasts restores antitumour immunity,即抑制癌症相关成纤维细胞中的NNMT可恢复抗肿瘤免疫力。
癌症相关成纤维细胞(CAFs)在肿瘤生长和转移中扮演关键角色,但针对CAFs的疗法尚不明确。基于此,作者通过空间转录组学和单细胞RNA测序技术,探讨了NNMT在卵巢癌进展中的作用。研究发现NNMT诱导的H3K27me3低甲基化促进了CAFs分泌补体,吸引免疫抑制性髓源性抑制细胞(MDSCs)至肿瘤,从而影响肿瘤生长。通过基因敲除和高通量筛选,研究者开发出一种强效特异的NNMT抑制剂,该抑制剂能减少肿瘤负担和转移,并恢复免疫检查点阻断疗效。
1、表型发现:临床样本和数据库发现NNMT在不同癌种的CAF中高表达
研究团队运用多维度研究策略,首先通过对30名高级别浆液性卵巢癌(HGSOC)患者构建的组织芯片进行空间转录组学分析,同时结合7例HGSOC患者大网膜转移灶的单细胞测序数据,构建了完整的CAF亚型图谱,成功鉴定出8种不同的癌相关成纤维细胞(CAF)亚群;分析结果显示烟酰胺N-甲基转移酶(NNMT)的mRNA和蛋白表达水平呈现出从癌旁正常组织到原发肿瘤间质再到转移灶的逐级升高趋势,且这种表达模式在所有8种CAF亚型中都保持一致的高表达特征;进一步的免疫组化定量分析和免疫荧光共定位显示,NNMT高表达区域与CD8⁺ T细胞数量减少呈显著负相关;为了验证这一发现的普适性,研究人员还深入分析了多个公共泛癌单细胞数据库(包括肺癌、乳腺癌、结直肠癌等),发现NNMT在不同癌种的CAF中都存在保守的高表达模式。
2、表型验证:肿瘤基质的NNMT敲除抑制肿瘤生长
研究团队在多种免疫健全的全身性NNMT敲除(Nnmt⁻/⁻)小鼠肿瘤模型中验证其抗肿瘤效果:在Nnmt⁻/⁻小鼠的卵巢癌模型中,通过原位卵巢内注射HGS-2细胞或腹腔注射ID8细胞,最终小鼠的原发卵巢肿瘤重量和网膜转移灶重量均显著低于野生型对照组,并且在肿瘤重量尚未出现显著差异的早期Nnmt⁻/⁻小鼠肿瘤中CD8⁺ T细胞数量显著增加,同时活化T细胞(体外经PMA/离子霉素刺激后产生IFN-γ和TNF)比例明显升高;在E0771-LMB乳腺癌模型(乳腺脂肪垫原位接种)、MC38结肠癌模型(皮下接种)、尾静脉注射E0771-LMB细胞的肺转移模型中均得到相同结果。
通过抗体介导的CD8⁺ T细胞耗竭实验,发现清除CD8⁺ T细胞后,Nnmt⁻/⁻小鼠的抗肿瘤效应完全消失,证明其抑瘤效果是CD8⁺ T细胞依赖性的。
骨髓嵌合体小鼠实验结果表明造血细胞中的Nnmt敲除不会改变肿瘤负荷,受体小鼠Nnmt缺陷抑制了肿瘤生长,并导致产生细胞因子的CD8+T细胞丰度增加;此外,相比于Nnmt敲除的成纤维细胞,Nnmt正常表达的成纤维细胞与E0771-LMB细胞原位共注射到Nnmt⁻/⁻小鼠乳腺脂肪垫中诱导的肿瘤更大,证明成纤维细胞而非造血细胞中的NNMT表达驱动肿瘤生长。
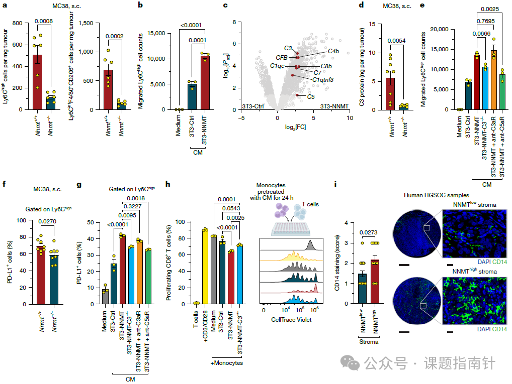
3、机制探究:表达NNMT的成纤维细胞通过补体分泌招募MDSCs
为了阐明NNMT如何介导免疫抑制,研究人员建立了NNMT过表达的NIH-3T3成纤维细胞模型(3T3-NNMT),通过RNA测序分析发现其基因表达谱中与髓系细胞迁移、活化和补体激活相关的通路显著富集;蛋白质组学分析细胞培养上清液显示,3T3-NNMT细胞分泌的补体成分(包括C3、C1QA、C1QB、C1QC、CFB等)显著增加,其中C3蛋白的分泌量增加了近5倍;在MC38结肠癌模型中,Nnmt⁻/⁻小鼠肿瘤组织中的C3蛋白水平显著低于野生型小鼠,证实了体内情况与体外实验的一致性;功能实验表明,3T3-NNMT的条件培养基能够强力诱导Ly6Cʰⁱᵍʰ单核细胞的Transwell迁移,迁移细胞数量是对照组的3倍以上,而当使用CRISPR-Cas9技术敲除C3基因后,这种趋化效应被显著抑制;进一步研究发现,这种单核细胞招募主要通过C5a-C5aR轴介导,因为使用C5aR拮抗剂能够完全阻断迁移效应,而C3aR拮抗剂则无此作用;流式细胞术分析显示,在MC38和ID8肿瘤模型中,Nnmt⁻/⁻小鼠肿瘤内的Ly6Cʰⁱᵍʰ单核细胞和Ly6CⁱⁿᵗF4/80⁺CD206⁺肿瘤相关巨噬细胞数量显著减少,这两种细胞都是已知的CD8⁺ T细胞强力抑制细胞。
4、分子机制探究:NNMT驱动CAFs的表观遗传变化
研究人员深入探究了NNMT调控CAF功能的分子机制,发现NNMT通过消耗甲基供体SAM创造了一个"甲基化陷井":在低甲硫氨酸培养基中培养的3T3-NNMT细胞中,Western blot分析显示组蛋白H3K27me3水平显著降低,这表明NNMT过度表达确实导致了全局性的低甲基化状态;ChIP-seq分析进一步揭示了这种表观遗传改变的具体基因组分布,发现H3K27me3的峰值大小在3T3-NNMT细胞中显著减小,特别是在多个已知的促癌CAF基因(如编码补体成分和细胞外基质蛋白的基因)的启动子区域;RNA-seq分析显示,这些表观遗传变化伴随着基因表达谱的显著改变,包括多种CAF标志物(如α-SMA、MHC II、Ly6C)的上调,这表明NNMT表达足以诱导成纤维细胞获得CAF样表型;有趣的是,通过补充甲硫氨酸(SAM的前体)可以恢复SAM水平并阻止组蛋白低甲基化,同时显著减弱NNMT驱动的补体因子C3和Cfb的转录诱导,这进一步证实了NNMT通过甲基代谢调控表观遗传的机制。
5、临床转化:治疗策略开发与临床前评估
通过建立高通量筛选平台,研究团队采用MTase-Glo法(检测SAM向SAH的转化)对包含152,778种化合物的化学库进行初步筛选,经过剂量反应验证和化学聚类分析,选定先导化合物并进行了一系列药物化学优化,共合成了350多个结构类似物,最终获得了IC₅₀值低于10 nM的NNMT特异性抑制剂(NNMTi),并同步合成了活性降低200倍以上的非活性对映体(NNMTi-D)作为严格的阴性对照;在药效学评估中,研究人员采用了多种给药途径(腹腔注射、瘤内注射、口咽吸入)和多种小鼠肿瘤模型(HGS-2卵巢癌、MC38结肠癌、E0771-LMB乳腺癌),结果显示NNMTi单药治疗能够显著降低肿瘤负荷(抑瘤率达60-80%)和转移发生率,并通过LC-MS/MS检测证实肿瘤内1-MNA水平剂量依赖性下降;深入的机制研究表明,NNMTi治疗后肿瘤微环境发生显著重塑:免疫组化和流式细胞术分析显示α-SMA⁺ myCAFs和Ly6C⁺ iCAFs等促癌CAF亚群比例下降,H3K27me3水平回升,C3蛋白分泌减少,Ly6CʰⁱᵍʰPD-L1ʰⁱᵍʰ M-MDSCs数量减少约50%,而活化的CD8⁺ T细胞(CD69⁺IFN-γ⁺)数量增加2-3倍;最令人鼓舞的是,当NNMTi与临床常用免疫检查点抑制剂(抗PD-1抗体或抗CD47抗体)联合使用时,在多种模型中均观察到显著的协同效应,联合治疗组肿瘤完全消退率可达40%,且能有效逆转E0771-LMB等免疫治疗耐药模型的治疗抵抗,为临床转化提供了强有力的实验依据。
