本文来源于微信公众:医药魔方Pro 作者:三巨目
免疫检查点阻断(ICB,如PD-1/PD-L1抑制剂)疗法通过激活T细胞杀伤肿瘤,但许多患者因肿瘤微环境(TME)中树突状细胞(DC)功能受抑制而耐药。STAT3和STAT5是调控免疫应答的关键转录因子,但其在DC中的相互作用,及对ICB疗效的影响此前未知。
5月14日,密歇根大学邹伟平教授与王少萌教授团队在Nature杂志发表重要研究成果,首次阐明STAT3通过抑制JAK2-STAT5信号通路负向调控DC功能,揭示免疫耐受形成的新机制。
研究团队进一步开发出基于PROTAC技术的STAT3靶向降解剂,克服传统小分子抑制剂的选择性局限,为克服ICB耐药提供了创新性解决方案。该研究从机制探索到治疗转化形成完整闭环,为实体瘤免疫治疗开辟了新方向。
研究人员首先分析了接受ICB治疗的癌症患者的肿瘤组织的RNA测序数据,结果发现,STAT5和STAT3的转录途径与T细胞免疫相关,并与ICB的临床结果相关联。对ICB有反应的患者表现出更高的STAT5信号和更低的STAT3信号。这表明ICB能够重新编程DC中STAT3和STAT5的相互作用,激活T细胞免疫,从而影响ICB的疗效。
图1. STAT5和STAT3在ICB中的作用
随后,研究人员利用基因编辑技术敲除STAT3,并使用小分子抑制剂抑制STAT3信号。结果发现,敲除STAT3或使用药物抑制STAT3信号,可以激活1型树突细胞(DC1),引发强烈的抗肿瘤T细胞免疫反应。说明靶向抑制STAT3信号可以增强DC的功能,从而提高抗肿瘤免疫反应。
图2. STAT3抑制DC1介导的免疫
“STAT3作为癌症靶点被广泛熟知,我们的研究揭示了一种全新的免疫检查点耐药机制。”论文通讯作者王少萌表示,“考虑到STAT3是一种难成药靶点,我们的方法是招募体内的蛋白降解系统来降解它。”
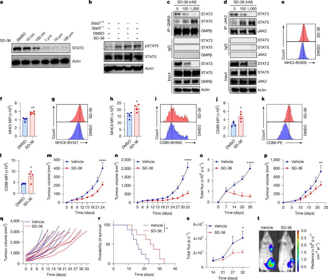
接下来,研究人员设计两种新型STAT3降解剂SD-36和SD-2301,通过招募E3泛素连接酶,特异性降解STAT3蛋白。在小鼠模型中,研究人员给小鼠接种肿瘤细胞,然后使用STAT3降解剂治疗。结果发现,在多种肿瘤模型中,STAT3降解剂治疗显著抑制了肿瘤生长,提高了小鼠的存活率。
图3. STAT3降解剂可用于治疗晚期肿瘤
研究人员还发现,这些降解剂能够增强DC的成熟和功能,提高T细胞介导的抗肿瘤免疫反应。
图4. DC中STAT3降解可增强免疫反应
最后,研究人员分析了人类卵巢癌组织中的DC,评估了STAT3降解剂对人类免疫细胞的影响。结果发现,在人类卵巢癌组织中,STAT3降解剂能够增加多功能性T细胞的数量,表明其可能增强人类T细胞的抗肿瘤活性。
通过上述实验,研究人员揭示了STAT3和STAT5在DC中的平衡对ICB疗效的重要性,并提出了一种新的癌症免疫治疗策略——通过靶向降解STAT3来增强DC的功能,从而提高ICB疗法的疗效。这一发现为开发新的癌症治疗药物提供了理论基础,并可能对提高癌症患者的治疗效果产生重大影响。
“我们的下一步是选择最优的STAT3降解剂进行临床试验,我们希望这些分子能够帮助大量患者。”论文通讯作者邹伟平表示。
参考资料:
[1]Jiajia Zhou et al. STAT5 and STAT3 balance shapes dendritic cell function and tumour immunity. Nature(2025)
https://www.nature.com/articles/s41586-025-09000-3
[2]https://medicalxpress.com/news/2025-05-interplay-key-proteins-cancer-treatment.html
 
         
                 
                 
                