来源:生物制药
毫无疑问,T细胞通过TCR识别MHC分子呈递的抗原,是T细胞适应性免疫的基础,但是TCR和抗原的亲和力是否越高越好呢?近日有一项研究认为并非如此!
低亲和力TCR起关键作用
Low-avidity T cells drive endogenous tumor immunity in mice and humans发表于Nature Immunology(https://doi.org/10.1038/s41590-024-02044-z),研究发现低亲和力 CD8+ T 细胞在小鼠和人类的内源性肿瘤免疫中起关键作用,是癌症控制和对免疫检查点阻断治疗产生反应的主要细胞群体,这一成果为癌症免疫治疗策略的优化提供了重要依据。
- 研究背景
 T 细胞通过 T 细胞受体(TCR)识别癌细胞上的抗原肽 - 主要组织相容性复合体 I 类(pMHC-I),TCR 与 pMHC-I 相互作用的强度(亲和力)在肿瘤免疫控制中至关重要。过往研究因抗原和模型的异质性,对于 TCR 亲和力在肿瘤控制中的作用未达成一致结论,且针对癌症新抗原的内源性 CD8+ T 细胞反应中 TCR 亲和力的作用尚未明确。
- 实验系统
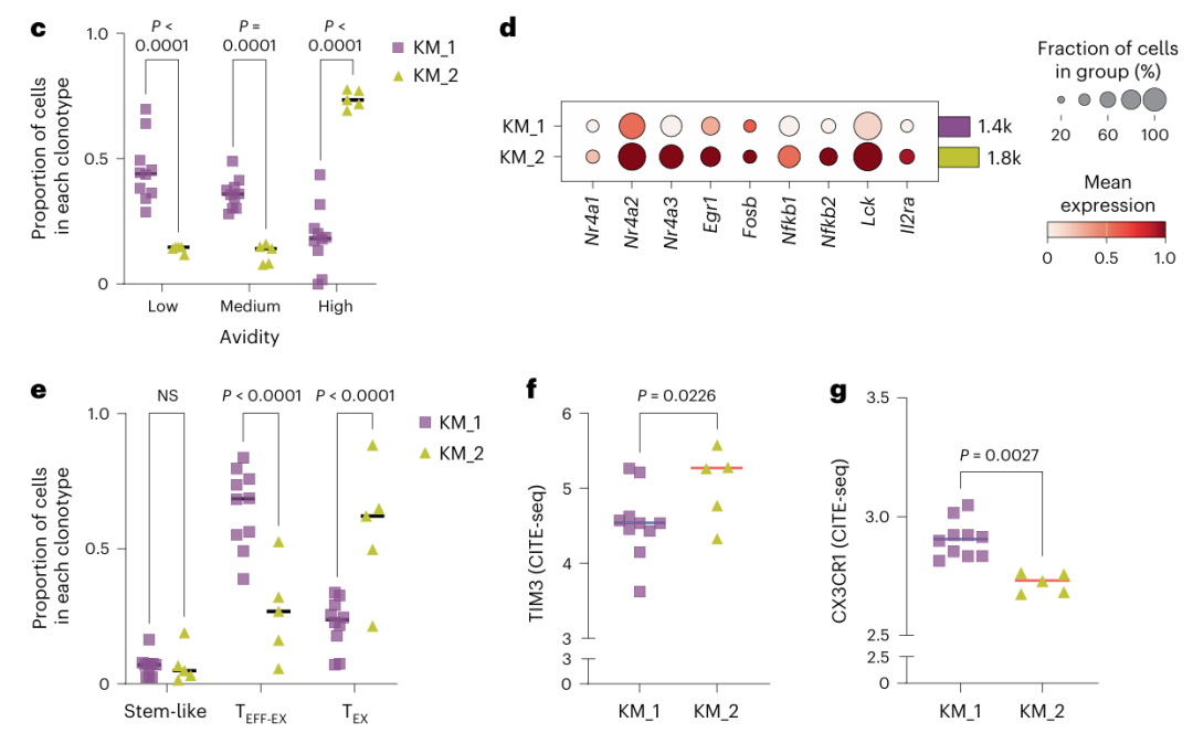
 研究人员利用此前鉴定的小鼠肉瘤 Meth A 的自然新抗原,通过改良的四聚体衰变实验,根据 T 细胞与 pMHC 四聚体解离的时间,将抗原特异性 T 细胞分为低亲和力、中等亲和力和高亲和力亚群。该实验加入抗 PE 抗体稳定四聚体,解决了传统方法无法区分低亲和力和中等亲和力 T 细胞的问题。

- 实验结果
- 低亲和力 T 细胞控制肿瘤生长
 体内实验表明,过继转移低亲和力的肿瘤特异性 CD8+ T 细胞可抑制肿瘤生长,延长小鼠存活期;而高亲和力 T 细胞不仅无法控制肿瘤,甚至促进肿瘤生长。这一现象在多种肿瘤模型和新抗原中均得到验证。

- 高亲和力 T 细胞表达耗竭标记
 高亲和力 T 细胞比低亲和力 T 细胞表达更高水平的耗竭标记物,如 TOX、TIM3 等,且其转录组特征显示与核糖体含量、氧化磷酸化等多种通路存在差异。轨迹推断表明,高亲和力 T 细胞更倾向于分化为终末耗竭状态,而低亲和力 T 细胞多处于干细胞样和效应性未耗竭状态。

- 同一克隆型 T 细胞亲和力存在差异
 同一克隆型的 T 细胞虽 TCR 序列相同,但亲和力存在显著差异。高亲和力 T 细胞的 CD8a 和 TCRα 链表达更高,且 TCR 信号相关转录因子 NR4A1 和 NFKB2 表达也更高,同时其细胞表型中终末耗竭细胞比例更高。
- 低亲和力 T 细胞对免疫检查点阻断有反应
 在小鼠实验中,免疫检查点阻断(如抗 PD-1、抗 CTLA-4 治疗)可增强低亲和力 T 细胞的抗肿瘤活性,对高亲和力 T 细胞则无此效果。在人类癌症患者中,对免疫检查点阻断治疗有反应的患者,其肿瘤浸润淋巴细胞(TILs)中低亲和力 CD8+ T 细胞比例更高,高亲和力 CD8+ T 细胞比例更低。


- 高亲和力人类 TILs 更易耗竭
 通过差异基因表达分析,研究人员构建了小鼠和人类的亲和力评分体系。分析人类 Pan-Cancer TIL Atlas 数据发现,高亲和力的人类 TILs 表达更高水平的耗竭相关基因,低亲和力 TILs 则表达更高水平的干性相关基因。
- 研究结论
 低亲和力 CD8+ T 细胞在小鼠和人类对肿瘤新抗原的自然免疫反应中起核心作用,其抵抗耗竭的特性使其具有更强的抗肿瘤活性。T 细胞亲和力与耗竭之间的关联在不同层面均有体现,且低亲和力 T 细胞是免疫检查点阻断治疗的主要响应者。这一发现对癌症免疫治疗策略有重要启示,如降低 T 细胞亲和力或增强 CD4+ T 细胞对新抗原的反应,可能是优化免疫治疗的方向,同时亲和力评分可用于预测免疫治疗效果。
 
         
                 
                 
                