本文来源于微信公众:医药魔方Pro 作者:三巨木
癌细胞通过肿瘤细胞外囊泡(tumor extracellular vesicles,TEV)介导的细胞间和组织间通讯,促进远端器官转移前生态位(pre-metastatic niche)的形成,最终导致肿瘤转移复发。理论上,抑制TEV功能是抑制肿瘤转移极具前景的策略。然而,如何高效且选择性地抑制TEV功能仍面临巨大挑战。
6月24日,南方医科大学生物医学工程学院汪枭睿教授团队在Nature Cancer杂志发表论文,他们开发的新型脂质化纳米光敏剂,能够主动追踪并破坏TEV,从而实现对肿瘤生长和转移的同步抑制。
来源:Nature Cancer
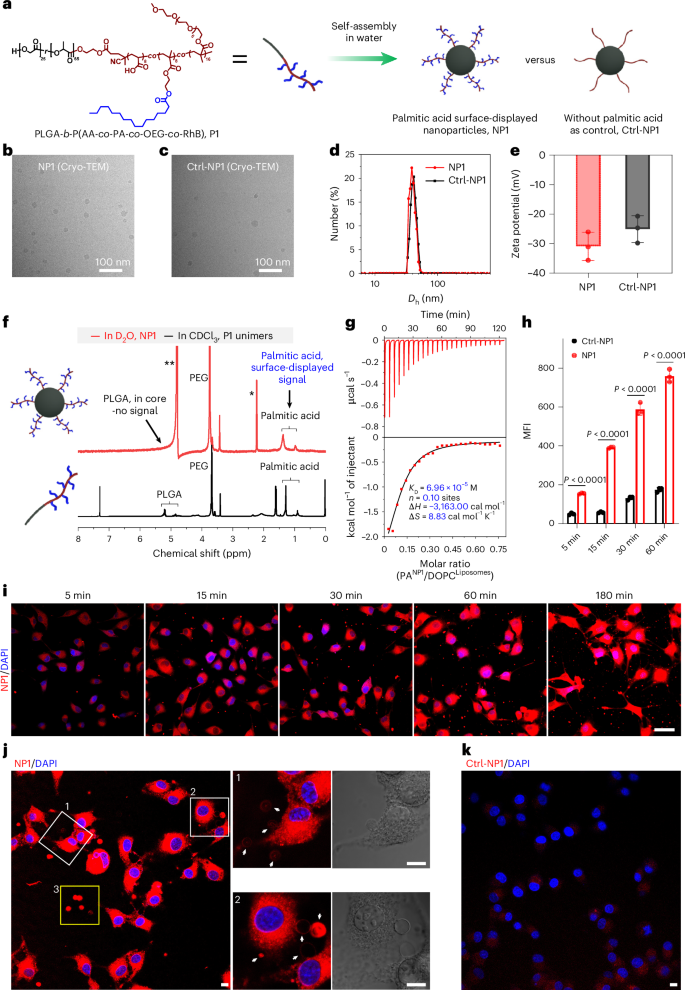
研究人员首先采用“邻位亲水分子工程”策略,合成了表面暴露棕榈酸(PA)的纳米颗粒(NP1)。NP1呈均匀球形,流体动力学直径约41nm,表面带负电荷,并在水、PBS和含血清培养基中表现出良好的胶体稳定性。
实验表明,NP1不仅能被肿瘤细胞高效摄取,还能在摄取后部分被外泌,并特异性地整合到肿瘤细胞分泌的TEV(包括大微囊泡LEV和小外泌体SEV)中,实现了在肿瘤细胞“内”和肿瘤细胞“外”(即TEV内)的双重空间分布。这种独特的TEV追踪能力依赖于其表面暴露的PA分子,并通过脂筏介导的内吞途径进入细胞。
图1. NP1的结构及表征
接下来,在NP1的基础上,研究人员将临床验证的光敏剂二氢卟酚e6(Ce6)共价结合到聚合物上,构建了具有光动力治疗(PDT)功能的脂质化纳米光敏剂NP3。NP3继承了NP1的双重空间分布特性。在近红外光(660nm)照射下,位于肿瘤细胞内和TEV内的NP3能够同步产生活性氧(ROS)。
这种双重作用机制带来了显著的抗肿瘤效果:细胞内的ROS可直接杀伤原发肿瘤细胞;TEV内的ROS可破坏TEV的结构和功能,特别是显著下调TEV中关键的促转移因子(如Lin28B、PD-L1、TGFβ1)的表达,这阻断了TEV介导的细胞间/组织间通讯,抑制了转移前生态位的形成和肿瘤细胞的侵袭迁移能力。
图2. NP3对肿瘤生长和转移的抑制作用
体内实验显示,抑制原发肿瘤与转移方面,在多种癌症模型中,NP3联合光照显著抑制原发肿瘤生长(例如在MDA-MB-231模型中抑制率达88%),并有效减少肺等远端器官的转移结节。组织学分析显示NP3联合光照组肿瘤组织出现广泛坏死和凋亡。
图3. NP3同时抑制原发肿瘤和转移
破坏转移前微环境方面,将经NP3联合光照处理的B16F10细胞来源的TEV(TEVNP3/light)注射给小鼠,再进行肿瘤细胞攻击,发现其失去了促进肺转移的能力。组织学和免疫荧光显示,注射TEVNP3/light的小鼠肺组织中转移灶显著减少,且转移前生态位标志物的表达被有效抑制。
图4. NP3使TEV失能可抑制转移前生态位的形成并阻止肺转移
最后,研究人员还发现,NP3与抗PD-L1抗体联用可显著增强免疫协同治疗效果。在双侧4T1肿瘤模型中,NP3介导的原发灶PDT不仅有效抑制了原发肿瘤(82%抑制率),对未照射的远处转移瘤也有抑制效果(31%抑制率)。当与抗PD-L1联用时,对原发肿瘤和远处转移瘤的抑制效果均达到最优(分别为92%和86%抑制率)。
综上所述,该研究成功开发了一种创新的脂质化纳米光敏剂NP3,首次实现了对肿瘤细胞及其分泌的TEV的同步靶向和破坏,克服了高效选择性靶向TEV的难题,为转移性肿瘤的治疗提供了一种“一石二鸟”的新策略。
 
         
                 
                