本文来源于微信公众:医药魔方Pro 作者:医药魔方Pro
6月20日,中国科学院杭州医学研究所谭蔚泓院士、郭鹏/陆叶研究员联合浙江省肿瘤医院等多家合作单位,报道了一种由溶酶体Cathepsin S (CTSS)介导的非经典细胞焦亡机制,并将该机制成功应用于抗体偶联药物(ADC)设计,开发出一种可以通过近红外光(NIR)启动肿瘤焦亡的光敏型ADC。这种创新机制的ADC在多种实体肿瘤模型中展现了卓越疗效,尤其对未分化甲状腺癌(ATC),一种死亡率超过90%的罕见恶性肿瘤。相关研究成果已发表于Advanced Science。
来源:Advanced Science
▌近红外光免疫治疗(NIR-PIT):突破传统ADC凋亡机制瓶颈
目前主流肿瘤治疗策略(如化疗、放疗及经典ADC)主要依赖细胞凋亡(apoptosis)机制,但是肿瘤细胞往往通过规避凋亡形成耐药性。近年来,ADC在实体瘤中的广泛应用带来了治疗变革,但其核心机制仍高度依赖细胞毒性弹头诱导凋亡,MoA(Mechanism of Action)缺乏多样性。在此背景下,唯一获得临床批准的光敏型ADC药物——由日本Rakuten Medical公司开发的Cetuximab Sarotalocan引起了研究团队的关注。该药物通过近红外光免疫治疗(NIR-PIT)机制,在肿瘤细胞膜表面进行“打孔”,诱导免疫原性细胞死亡,已在复发性头颈鳞癌患者中显示出良好疗效(ORR达33.3%,NCT04305795, 图1)[1-2]。然而,其分子机制一直未被充分阐明。
图1.Cetuximab Sarotalocan的临床疗效(来源Head Neck)
▌首次发现:CTSS可替代Caspase-1,介导非经典细胞焦亡
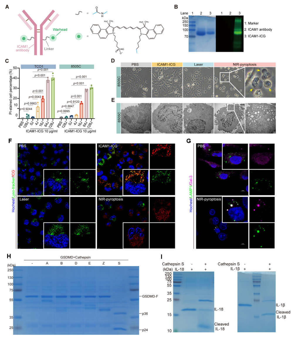
研究团队从机制入手,揭示了NIR-PIT型ADC的真正活化路径并非直接在细胞膜表面打孔,而是ADC经过内化途径进入肿瘤细胞内的溶酶体后,在NIR光激发下破坏了溶酶体膜,进而释放出大量溶酶体内容物到细胞质中,通过启动细胞焦亡,造成免疫原性细胞死亡(图2和图3)[3]。进一步研究发现,从溶酶体中释放的CTSS是唯一能在中性pH条件下直接剪切GSDMD并释放GSDMD-N片段的组织蛋白酶,且可同时切割IL-1β与IL-18,诱导强烈炎症反应。这一过程完全独立于经典焦亡通路的Caspase-1,提示是一种全新的“CTSS介导非经典细胞焦亡机制”,这为非凋亡机制ADC设计提供了新的靶点与思路。
图2. NIR-PIT型ADC通过溶酶体CTSS介导非经典细胞焦亡通路。(来源:Advanced Science)
图3. NIR-PIT型ADC在NIR激发下诱导肿瘤细胞发生焦亡。(来源:郭鹏团队)
▌“近红外光焦亡”策略兼具精准杀伤与免疫激活双重功能
接下来,研究人员针对临床上多种难治性实体肿瘤,设计并开发了ICAM1抗体与荧光染料吲哚菁绿(Indocyanine Green)构成的光焦亡型ADC(ICAM1-ICG)。在ATC肿瘤模型中,经NIR光照后可高效诱导焦亡,不仅显著抑制肿瘤生长且未观察到明显毒性(图4)。进一步分析显示,治疗后肿瘤组织中干扰素通路、抗原呈递及免疫记忆分子表达上调,提示该策略有望将“冷肿瘤”转变为“热肿瘤”。在联合PD-1抗体治疗的免疫健全肿瘤模型中,ICAM1-ICG更实现了大部分小鼠肿瘤的完全清除,并建立持久的免疫记忆,治愈小鼠在肿瘤再挑战测试中表现出100%免疫保护能力(图4)。
图4.光焦亡型ADC单药和联合PD-1免疫疗法的体内治疗效果。(来源: Advanced Science)
▌模块化光焦亡型ADC设计,适用于多种靶点拓展
为验证该策略的广泛适用性,研究团队将ICAM1抗体替换为临床上更常用的HER2抗体,构建HER2-ICG光焦亡ADC,在HER2阳性肿瘤模型中同样获得了可复制的疗效与免疫记忆反应。该研究证实,近红外光焦亡ADC平台具备良好的靶点适应性与模块化设计潜力,可与现有ADC开发体系快速衔接,成为下一代ADC策略的关键技术路线。
图5. CTSS介导的非经典细胞焦亡通路示意图。(来源:Advanced Science)
▌研究意义与未来展望
该研究不仅首次提出“CTSS介导的非经典焦亡”分子机制(图5),还提供了可被光激活的、安全有效的ADC新结构,为临床开发“可控焦亡“与”免疫协同”的ADC产品提供了新理论和实验基础。
未来,研究团队将探索具备更高组织穿透能力的光源系统,探索“光焦亡ADC+免疫治疗”联合治疗策略,拓展其在乳腺癌、胃肠道肿瘤、皮肤癌等浅表或内镜下可暴露实体肿瘤中的应用前景,推动该创新机制ADC加速向临床转化。
